Форум водно-моторного Клуба Фрегат

Назад   Форум водно-моторного Клуба Фрегат > Водномоторная тематика > Подвесные двигатели > Подвесные отечественные (СССР, СНГ)

Відповідь
 
LinkBack Параметри теми Параметри перегляду
Старий 09.10.2019, 12:09   #321 (permalink)
Активный участник
 
Аватар для P_Petrovich
 
Псевдо: Petrovich
Звідки Ви: берег р.Десна, Жавинка, Чернігів
Карапь: КРИМ
Дописи: 5.735
Сказал(а) спасибо: 3.161
Поблагодарили 3.203 раз(а) в 1.232 сообщениях
Типово Re: Ветерок. Новое зажигание.

Цитата:
Допис від SHAFAR Переглянути допис
Питання виникло через присутність діодів Д9...д12.

Из за отсутствия шунтов ?
P_Petrovich зараз поза форумом   Відповісти з цитуванням
Старий 09.10.2019, 18:00   #322 (permalink)
Активный участник
 
Аватар для SHAFAR
 
Псевдо: SHAFAR
Звідки Ви: Киев
Карапь: "Прогресс"
Дописи: 385
Сказал(а) спасибо: 198
Поблагодарили 126 раз(а) в 51 сообщениях
Типово Re: Ветерок. Новое зажигание.

Якщо видалити ці діоди (Д9...Д12), то буде заводське (стокове) запалення! Нащо треба ці діоди та, чи працюватиме схема???
SHAFAR зараз поза форумом   Відповісти з цитуванням
Старий 02.11.2019, 21:16   #323 (permalink)
Активный участник
 
Аватар для brodigy
 
Псевдо: Дмитрий
Звідки Ви: Харьков
Карапь: Adventure
Дописи: 209
Сказал(а) спасибо: 8
Поблагодарили 68 раз(а) в 40 сообщениях
Типово Re: Ветерок. Новое зажигание.

Цитата:
Допис від SHAFAR Переглянути допис
Це замість 51 ом? Чи куди? На схемі можна показати?

Во раскопал!! )) Нет, это же были теоретические исследования. 51 ом там не просто, - нужно правильно "поделиться" током с тиристором.
Что касается номинала, он влияет на угол, в разы! меньше чем фронт.
Так что, это плохая идея.

Добавлено через 3 минуты
Цитата:
Допис від SHAFAR Переглянути допис
Попалась така схема. Чи працюватиме ? Питання виникло через присутність діодів Д9...д12.

Будет, наверно, но это тоже самое, что и завод, только добавлены лишние никому не нужные детали.
__________________
http://rentboat.dn.ua/ или http://vk.com/brodigy_cdi
brodigy зараз поза форумом   Відповісти з цитуванням
2 пользователя(ей) сказали cпасибо:
AlexGrom (12.01.2022), SHAFAR (03.11.2019)
Старий 03.11.2019, 17:29   #324 (permalink)
Активный участник
 
Аватар для SHAFAR
 
Псевдо: SHAFAR
Звідки Ви: Киев
Карапь: "Прогресс"
Дописи: 385
Сказал(а) спасибо: 198
Поблагодарили 126 раз(а) в 51 сообщениях
Типово Re: Ветерок. Новое зажигание.

Цитата:
Допис від brodigy Переглянути допис
добавлены лишние никому не нужные детали.

Так і я ж про те!
SHAFAR зараз поза форумом   Відповісти з цитуванням
Старий 08.01.2022, 21:15   #325 (permalink)
Активный участник
 
Аватар для SHAFAR
 
Псевдо: SHAFAR
Звідки Ви: Киев
Карапь: "Прогресс"
Дописи: 385
Сказал(а) спасибо: 198
Поблагодарили 126 раз(а) в 51 сообщениях
Типово Re: Ветерок. Новое зажигание.

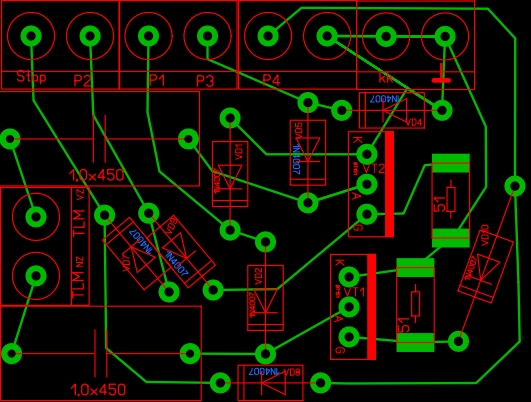
Виносний комутатор. Стокова схема. Дозволяє заміну без демонтажу маховика.
Долучені зображення
Тип файлу: jpg ZO.JPG (170,7 КБ, 104 переглядів)
SHAFAR зараз поза форумом   Відповісти з цитуванням
3 пользователя(ей) сказали cпасибо:
AlexGrom (12.01.2022), maxer Амур М (10.01.2022), Вовчик (17.01.2022)
ВідповідьПереход на главную страницу


Тут присутні: 2 (учасників - 0 , гостей - 2)
 

Ваші права у розділі
Ви не можете створювати теми
Ви не можете писати дописи
Ви не можете долучати файли
Ви не можете редагувати дописи

BB-код є Увімк.
Усмішки Увімк.
[IMG] код Увімк.
HTML код Вимк.
Trackbacks are Увімк.
Pingbacks are Увімк.
Refbacks are Увімк.



Часовий пояс GMT +3. Поточний час: 16:37.


vBulletin 3.8.7 ; Copyright © 2000-2026 Jelsoft Enterprises Limited
Переклад: © Віталій Стопчанський, 2004-2010

Search Engine Optimization by vBSEO 3.6.0